管涛:并非跨境资金流动自由 海南自由港吸引力究竟在哪?
近日,中共中央、国务院联合印发《海南自由贸易港建设总体方案》(以下简称《方案》),标志着这一重大战略进入全面实施阶段。在全球疫情和世界经济形势严峻复杂的特定背景下,发挥海南实施全面深化改革和试验最高水平开放政策的独特优势,加快建设中国特色自由贸易港,是建立开放型经济新体制、促进国内国际双循环的根本要求,是打造法治化、国际化、便利化营商环境的迫切需要,是建设现代经济体系、推动中国经济高质量发展的战略选择,是支持经济全球化的实际行动。
海南自由贸易港的实施范围为海南岛全岛。所谓自由贸易港(以下简称“自由港”),是指设在国家与地区境内、海关管理关卡之外的,允许境外货物、资金自由进出的港口区。因此,海南自由港建设中的跨境资金流动如何自由便利,金融开放、尤其是人民币资本项目可兑换和国际化方面有哪些具体安排,倍受关注。

人民币可兑换并非海南自由港的急迫事项
《方案》在“跨境资金流动自由便利”部分开宗明义地指出,坚持金融服务实体经济,重点围绕贸易投资自由化便利化,分阶段开放资本项目,有序推进海南自由港与境外资金自由便利流动。这与大家一般认为,在自由港率先实现人民币完全可兑换、国际化不是一个概念,而是仍服从于国家《关于构建更加完善的要素市场化配置体制机制的意见 》和《关于新时代加快完善社会主义市场经济体制的意见》的两个纲领性文件中,关于稳步推进金融业对外开放,稳步推进人民币国际化和人民币资本项目可兑换的总体部署。
特别是《方案》提出了“三步走”的发展目标:第一阶段,到2025年,将初步建立以贸易自由便利和投资自由便利为重点的自由贸易港政策制度体系;第二阶段,到2035年,自由贸易港制度体系和运作模式更加成熟,以自由、公平、法治、高水平过程监管为特征的贸易投资规则基本构建,实现贸易自由便利、投资自由便利、跨境资金流动自由便利、人员进出自由便利、运输来往自由便利和数据安全有序流动,成为我国开放型经济新高地;第三阶段,到本世纪中叶,全面建成具有较强国际影响力的高水平自由贸易港。由此可见,跨境资金流动的自由便利主要是第二阶段才加紧实施,而非是海南自由港建设中非常急迫的事项。
一方面,这符合所谓木桶原理,即最短的那根木板决定了这个桶能够装多少水。目前全世界有130多个自由贸易港和2000多个与自由贸易港内涵和功能相似的自由经济区域。其中,香港、新加坡、鹿特丹、迪拜等,都是比较典型的自由贸易港。这些自由港跨境资金可以自由进出,但这些地区本就没有或基本没有金融外汇管制,跨境资金自由进出并非是对自由港特殊的优惠政策。在我国资本账户开放还没有时间表的情况下,显然,海南自由港的资本项目可兑换也不可能走得太快、太远。
另一方面,鉴于海南目前的经济基础比较薄弱,第一阶段主要是通过贸易投资的便利化培育实体经济,固本培元;第二阶段的跨境资金流动自由化便利化才能够更好回归服务实体经济的本源,避免脱实向虚。
海南自由港与上海国际金融中心建设不冲突
《方案》提出了七方面跨境资金流动自由便利的具体政策措施,主要包括:一是以国内现有本外币账户和自由贸易账户为基础,通过金融账户隔离,建立资金“电子围网”,为海南自由贸易港与境外实现跨境资金自由便利流动提供基础条件。二是进一步推动跨境货物和服务贸易及新型国际贸易结算便利化,实现银行真实性审核从事前审查转为事后核查。三是在跨境直接投资交易环节,提高兑换环节登记和兑换的便利性,探索适应市场需求新形态的跨境投资管理。四是探索建立新的外债管理体制,全面实施全口径跨境融资宏观审慎管理,稳步扩大跨境资产转让范围。五是在跨境证券投融资领域,扶持海南具有特色和比较优势的产业发展,并在境外上市、发债等方面给予优先支持,简化汇兑管理。六是率先在海南自由贸易港落实金融业扩大开放政策,支持建设国际能源、航运、产权、股权等交易场所,加快发展结算中心。七是支持住房租赁金融业务创新和规范发展,稳步拓宽多种形式的产业融资渠道,放宽外资企业资本金使用范围,创新科技金融政策、产品和工具。
参考经济合作与发展组织(OECD)《资本流动自由化通则》的经验,资本账户开放或资本项目可兑换应该是负面清单管理,允许是原则、限制是例外。而前述七项措施都是正面清单列示,显然与人民币完全可自由兑换还有一定差距。
同时,这七项政策措施大都不是为海南自由港量身定做的。如第一项措施以上海自贸区为代表已经开始实施;第二项措施的情况是,目前外汇管理的真实性审核已经从规则监管转向原则监管,强调银行要履行“了解客户、了解业务、尽职调查”的展业原则;第三至五项资本项目收付和汇兑便利化措施,在其他自贸区甚至区外已经开始试点或者全国推广;第六项措施,去年国务院金融委办公室已公布了11条金融业对外开放措施,至于相关机构能否在海南落地,取决于海南当地的竞争力和吸引力,至于交易所之类的金融基础设施能否在海南落地,取决于国家顶层设计;第七项措施其他地区也能实施,如粤港澳大湾区围绕国际科创中心定位就有一系列的金融对内对外开放措施安排。此外,上海临港新片区建设和粤港澳大湾区建设的一些金融开放试点内容,在海南自由港建设中并没有涉及(见表1和表2)。从这个意义上讲,海南自由港建设与上海国际金融中心和大湾区国际金融枢纽建设并不冲突,更谈不上要替代其他的国际金融中心。市场切莫过度解读。
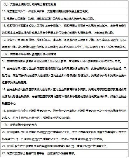
表1:全面推进中国(上海)自由贸易试验区临港新片区金融开放与创新发展的若干措施

表2:关于金融支持粤港澳大湾区建设的意见



最后,海南自由港建设始终强调要在“管得住”的基础上再“放得开”,故在坚持分步骤分阶段,把控建设海南自由贸易港节奏的同时,坚持自由贸易港中的“自由”是有限度的,其底线就是不发生系统性风险,放开的同时监管也要跟上。为此,《方案》在金融风险防控方面突出强调,要建立健全资金流动监测和风险防控体系;建立自由贸易港跨境资本流动宏观审慎管理体系,加强对重大风险的识别和系统性金融风险的防范;加强反洗钱、反恐怖融资和反逃税(统称“三反”)审查,研究建立洗钱风险评估机制,定期评估洗钱和恐怖融资风险;构建适应海南自由贸易港建设的金融监管协调机制。特别是跨境资本流动宏观审慎管理体系和“三反”审查安排,未来将成为中国跨境资本流动管理的重要手段,这也是国际通行的做法。我们要在过渡期内逐渐积累这方面的经验。
海南自由港重点是对接高标准国际经贸规则
看完上述分析,有人可能会比较失望。但是,笔者认为,这无损海南自由港成为中国制度型对外开放高地的总体战略部署。
海南自由港的政策优势或者吸引力,不在于跨境资金流动自由便利政策的先人一步,而在于在同等金融开放政策条件下,海南的人员自由流动(免签入境和低税率政策)、货物自由流动(零关税政策)、投资自由便利(低税率和零门槛政策)、运输往来便利(船籍港和船旗国政策)、有国际竞争力的税收制度(零税率、低税率、简税制)和法治制度(海南自由港法),等等。
海南建设自由贸易港,通过在上述方面学习借鉴国际知名自由贸易港先进经验,对接国际高标准经贸规则,探索形成具有国际竞争力的开放制度体系,将有利于为我国更深层次地适应和运用并积极参与国际经贸规则制定提供重要平台。
与此同时,我们也有理由相信,到本世纪中叶之前,在供给侧结构性改革和高水平对外开放动力支持下,中国扩大金融对外开放,实现人民币资本项目可兑换和国际化方面也会行稳致远。
本文原发于腾讯